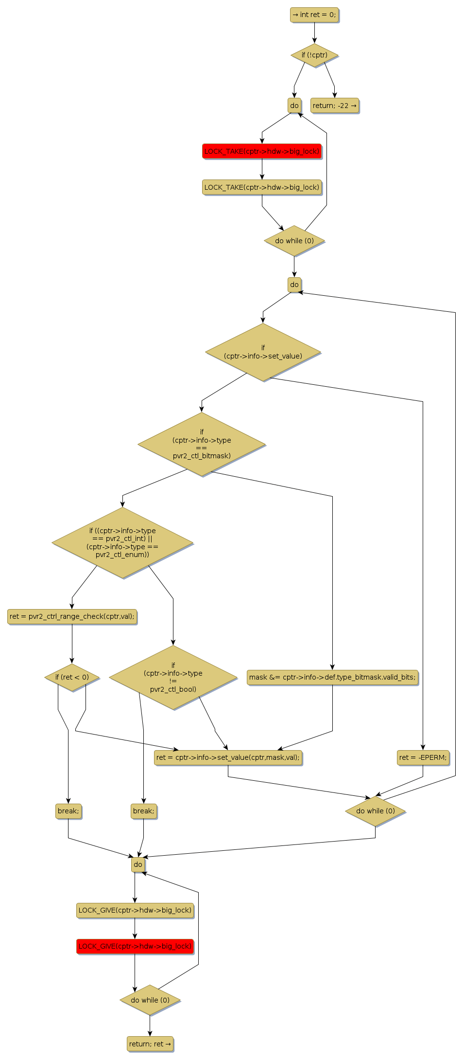
Instance Verification Kit (IVK)
mutex lock @ [1847+30+/linux-3.19-rc1/drivers/media/usb/pvrusb2/pvrusb2-ctrl.c]
Instance Signature: big_lock_mutex
|
The Matching Pair Graph:
|
|
Function Name
|
Control Flow Graph (CFG)
|
Events Flow Graph (EFG)
|
Source Correspondence
|
|
pvr2_ctrl_set_mask_value
|
|
|
[1736+24+/linux-3.19-rc1/drivers/media/usb/pvrusb2/pvrusb2-ctrl.c]
|